伴随着工程行业的不断发展,闲杂的竞争越来越激烈,注册安全工程师的招考人数规模也越来越大。据悉,2022年中级注册安全工程师考试时间确定在10月29日和30日进行,接下来带大家了解一下注册安全工程师考试的具体要求及条件。

2022中级注册安全工程师报考条件
凡遵守中华人民共和国宪法、法律、法规,具有良好的业务素质和道德品行,且具备下列条件之一者,可以申请参加中级注册安全工程师职业资格考试。
1.具有安全工程及相关专业大学专科学历,从事安全生产业务满5年;或具有其他专业大学专科学历,从事安全生产业务满6年。
2.具有安全工程及相关专业大学本科学历,从事安全生产业务满3年;或具有其他专业大学本科学历,从事安全生产业务满4年。
3.具有安全工程及相关专业第二学士学位,从事安全生产业务满2年;或具有其他专业第二学士学位,从事安全生产业务满3年。
4.具有安全工程及相关专业硕士学位,从事安全生产业务满1年;或具有其他专业硕士学位,从事安全生产业务满2年。
5.具有博士学位,从事安全生产业务满1年。
6.取得初级注册安全工程师职业资格后,从事安全生产业务满3年。

*上述报考条件中有关学历或学位要求是指国家教育行政部门承认的正规学历或学位。
*从事相关工作年限计算截止日期为当年12月31日,全日制学历报考人员未毕业期间经历不计入相关专业年限。
各专业类别注册安全工程师执业行业界定表

2022中级注册安全工程师免考条件
中级注册安全工程师是可以免试部分科目的,免试部分科目报考条件如下:
1.符合《注册安全工程师职业资格制度规定》中的中级注册安全工程师职业资格考试报名条件,具有高级或正高级工程师职称,并从事安全生产业务满10年的人员,可免试《安全生产管理》和《安全生产技术基础》2个科目。
2.符合《注册安全工程师职业资格制度规定》中的中级注册安全工程师职业资格考试报名条件,本科毕业时所学安全工程专业经全国工程教育专业认证的人员,可免试《安全生产技术基础》科目。
2022中级注册安全工程师增项条件
已取得中级注册安全工程师职业资格证书的人员,报名参加其他专业类别考试的,可免试公共科目(级别为增报专业)。
考试合格以后,核发人力资源社会保障部统一印制的相应专业类别考试合格证明。这个证明作为登记注册时更正专业类别等事务的凭据。
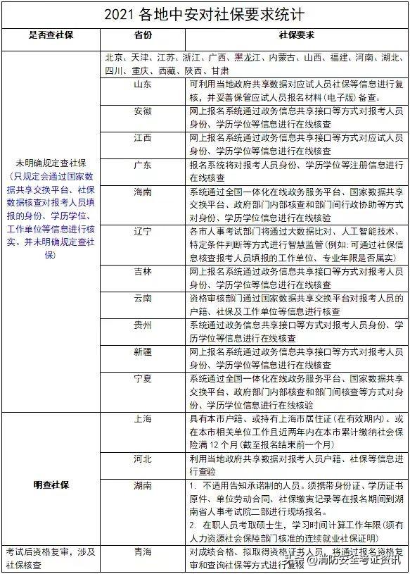
2022中级注册安全工程师社保要求
注册安全工程师考试报名部分省份要求提供社保缴纳证明或者通过社保数据等方式核实报考人员填报信息的真实性。根据历年报名通知公告整理的相关内容如下。

*今年注册安全工程师报名通知公布后以最新的社保要求为准。
提供社保证明有什么作用?
1.限制异地报考
一方面,有这种考虑的地区在办理合格证书时审查本地缴纳社会保险的证明,否则按提供虚假材料注销合格证书;另一方面,是在考前现场审核环节,对怀疑为异地报考的考生核查本地缴纳社保的社保卡或社保缴费证明。
2.限制报考专业
有的地区只审查非专业考生,但是大部分地市则没有这种区分,要求所有报考人员都要查社会保险。
3.审查工作单位的真实性
这是审查保险的主要目的。也就是说通过社会保险的缴纳单位,已确认报考考生在岗工作,甚至有的地区会要求考生提供工作合同原件,具体以当年报考通知为准。
2022中级注册安全工程师报名时间
2022年中级注册安全工程师考试时间定于2022年10月29日、30日,报名时间预计从8月开始,届时请各位考生按时报名。以下是2021年各地安全工程师报名时间,供2022年考生参考。

如果担心自己错过报名时间,可以点击免费订阅考试消息提醒,报名时间、准考证打印时间、查分时间均不错过!
(此处已添加小程序,请到今日头条客户端查看)2022中级注册安全工程师考试时间
2022年中级注册安全工程师各个科目考试时间安排如下:
10月29日
上午:9:00—11:30 安全生产法律法规
下午:14:00—16:30 安全生产管理
10月30日
上午:9:00—11:30 安全生产技术基础
下午:14:00—16:30 安全生产专业实务(7个专业)

*注册安全工程师合格标准由中国人事考试网统一公布,合格分数线为试卷满分的60%。
为了帮助大家更好地备考,小编准备了各科思维导图、精讲知识点讲义、易混知识点等资料,可以点击下方小程序免费下载。
(此处已添加小程序,请到今日头条客户端查看)
想了解更多中级注册安全师考试最新消息和行业最新热点,请关注@消防安全考证资讯
重磅推荐:
备考干货!普通小白如何逆袭备考中级注册安全工程师?
2022中级注册安全工程师百日通关攻略-强化阶段备考计划
中级注册安全工程师有必要考吗?适合什么工作?
特别声明:文章来源用户上传并发布,本站只提供信息存储服务,不拥有所有权,内容仅供参考。